Giving Statements

Giving statements is a tax statement generation feature for Pushpay's administration platform.

Whilst our UX research team handled testing and research activities, I led the work on

  • A new simplified interaction model

  • Co-design workshops

  • Multiple UXPin prototypes for user testing

  • The final responsive UI Design and animation 


Users problem

Pushpay users use the Giving Statements feature to generate and send tax statements to church givers yearly to show how their donations have helped their church grow and help their church givers to claim their tax expenses back.

Because the feature only allowed users to generate tax statements once a year, Pushpay users have been using alternative products to generate statements for a custom length of time or for each quarter in a year. Without this functionality, this has caused a loss in time maintaining multiple products and inaccurate data being sent out throughout the year from Pushpay.

Design solution

To reduce the maintenance of multiple products and increase communication with more accurate financial data for church givers, we re-designed the existing feature to support quarterly and custom tax statement generation for churches to send out more frequently and encourage church givers to donate more throughout the year.


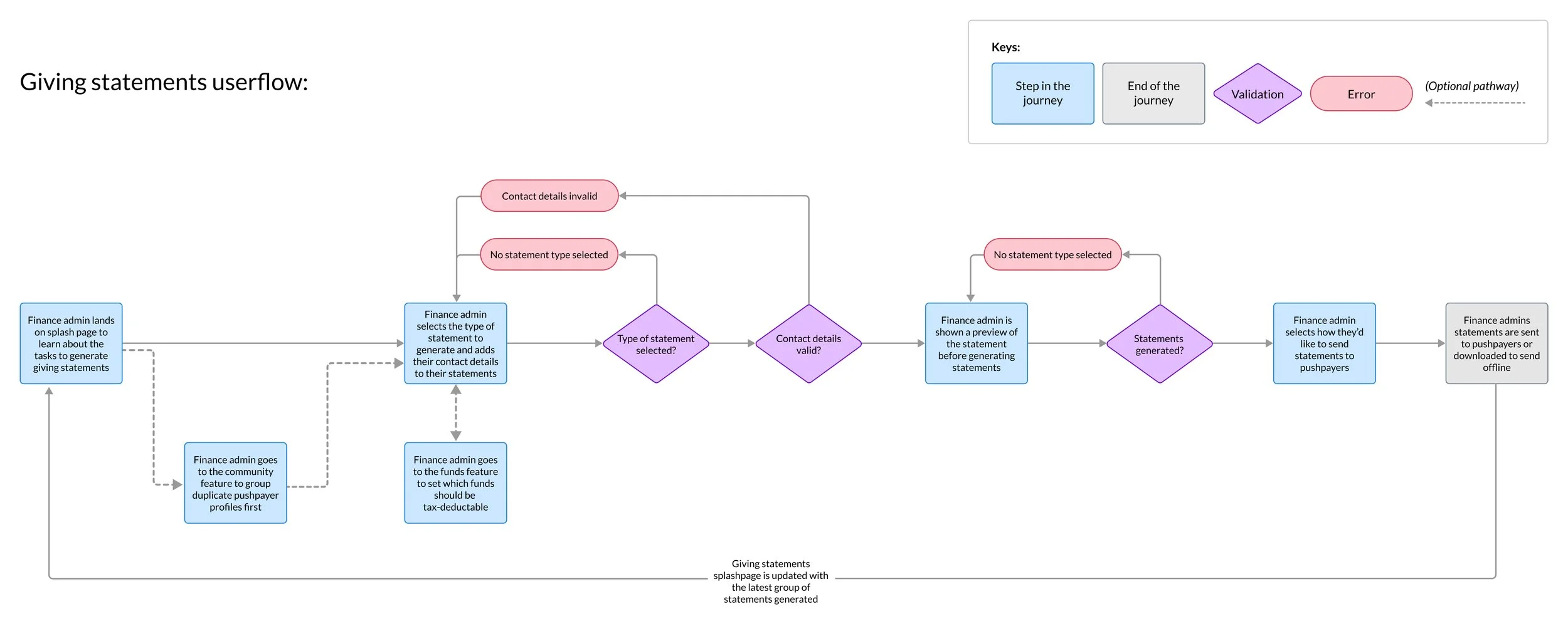
Userflow for Giving Statements

I led the direction for an improved userflow for Pushpay users. Significant changes to the new user-flow design included:

  • Redesigning the flow to be 3 steps rather than 5 like it’s original experience.

  • Remove any unneeded links from the UI that are taking users out of the flow.

  • Include past history of the statements generated.

  • Introduced a refined configuration page for customers to set up their preferred way to send out tax statement.


Ideation and prototyping

Once the ideal user-flow and key requirements were mapped out, I organised a co-design session with key team members. In the co-design session, I organised the team to complete low fidelity sketches to increase the range of ideas to help design the prototype for testing.

The final prototype went through 5 rounds of remote user-testing and participants responded positively to the new design and work-flow.

Common recurring patterns found included:

  • The majority of users wanted to preview and download statements before sending out to their givers

  • Users wanted to be able to customize content for their emails

  • Loading spinners in the prototype were unclear to indicate how long they have to wait until all statements are generated

  • Users wanted more options to be able to reach out to givers when statements are finished (e.g SMS, in-app notifications etc)

"It’s definitely improved… Hands down this was much better, much easier to manage and think through. I remember hesitating quite a bit with the other” - Customer quote from user-testing

UX Pin prototype

Co-design sketches

Artboard.png
codesigns.png

UI Design

For the final visual design work, I utilised our design system to create a consistent visual experience across desktop and mobile. As well as designing the final responsive UI mockups, I also helped our development team coding the HTML and CSS/SVG tick animation to appear when statements have been sent successfully.

Mobile UI designs

Pushpay design system:


The biggest challenge

The biggest challenge I faced was working with a fixed deadline. As we had told our customers in advance that we would have this feature in the market by the beginning of quarter 3, we had to cut back on certain requirements to ensure we met our deadline.

To ensure that we launched our feature on time, I collaborated regularly with key stakeholders to make sure appropriate discussions were had where we needed to cut back on scope and that we were all moving in the same direction.

Examples of where we had to compromise included:

  • Pausing on adding other communication methods for church givers to know they’ve received their tax statement

  • Cutting out timeline and auto fill improvements for the launch and add these afterwards

  • Reducing visual design time by utilising existing components and patterns where possible


End result

The feature was successfully launched live and on time to Pushpay’s customers.

Over 150,000 giving statements have been successfully generated with multiple Pushpay users providing positive feedback how much the new Giving Statements re-design has helped their outreach to their church givers and saved them time in the process.

Read more about Giving Statements online